CE 351 Fall
2020
Homework 1 Power Supply Circuit for MCUs
Name: Zane Sauer
Email:
zmsauer@fortlewis.edu
1. Objective
The objective of this homework was to create a power supply unit
capable of delivering two different currents, 1 amp and 3 amps, as well
as two different voltages, 3.3 Volts and 5 Volts.
2. Schematic

Figure 1: This figure shows the final schematic containing the three
IC's that handle the multiple voltages and current outputs. Also shows that ERC errors is clear.
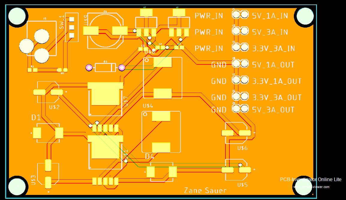
3. Board

Figure 2: Figure 2 shows the board wiring view. Notice in the bottom
left it shows that DRC check is clean.

Figure 3: Figure 3 shows the final board product with bottom and top
fill.

Figure 4: Figure 4 shows the generated output from PCBWay.

Figure 5: 5V 1A Test

Figure 6: 5V 3A Test

Figure 7: 3.3V 1A Test

Figure 8: 3.3V 3A Test
4. Discussion
I made a ton of mistakes with this lab, but it
was a great learning experience. I know for sure now that I will not
make these mistakes ever again when I build a PCB. There were many
incorrect or missing connections that needed to be fixed, ultimatly
making the project much more difficult than it needed to be. I also did
not do a good enough job of naming each component and it made it
difficult to assemble. Overall this was a great learning exereince and
I know that the next PCB that I fabricate will be much easier to
assemble and use.