ENGR 338 Lab 9
Name: Zane Sauer
Email:
zmsauer@fortlewis.edu
Task 1:

Figure 1: 2 to 1 MUX DRC clean

Figure 2: 2 to 1 MUX sim

Figure 3: DRC clean 8 bit MUX

Figure 4: 8 bit MUX sim

Figure 5: 2 to 1 mux layout DRC NCC ERC clean

Figure 6: 8 bit MUX DRC NCC ERC clean
Task 2:

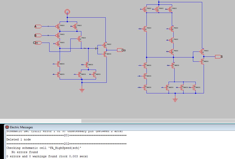
Figure 7: Full Adder schm DRC clean

Figure 8: Full Adder Sim

Figure 9: HS FA failed NCC

Figure 10: Simulation of HS FA
Conclusion:
Unforetunetly
I was not able to get the layout of the HS FA working under time
constraints I will continue to fiddle with it to see if I can get it
fixed.