Figure 1: Symbol and
Footprint of created inductor device.
Figure 2: Symbol
and Footprint of created capacitor device.
Figure 3: Symbol
and Footprint of created LM2596 device.
Figure
4: Symbol and Footprint of created
SS34 Schottky Diode device.

Figure 5. Symbol and Footprint of created switch.
Schematic Layouts In Eagle
Once we have the
devices created we can use them and the
devices in the SparkFun library to create the
needed schematics. Once the final schematic is
done an Electric Rule Check (ERC) check needs
to be ran to make sure all nets are properly
connected, check for conflicting
outputs/inputs, and check if there are any
open or overlapping pins and ports.
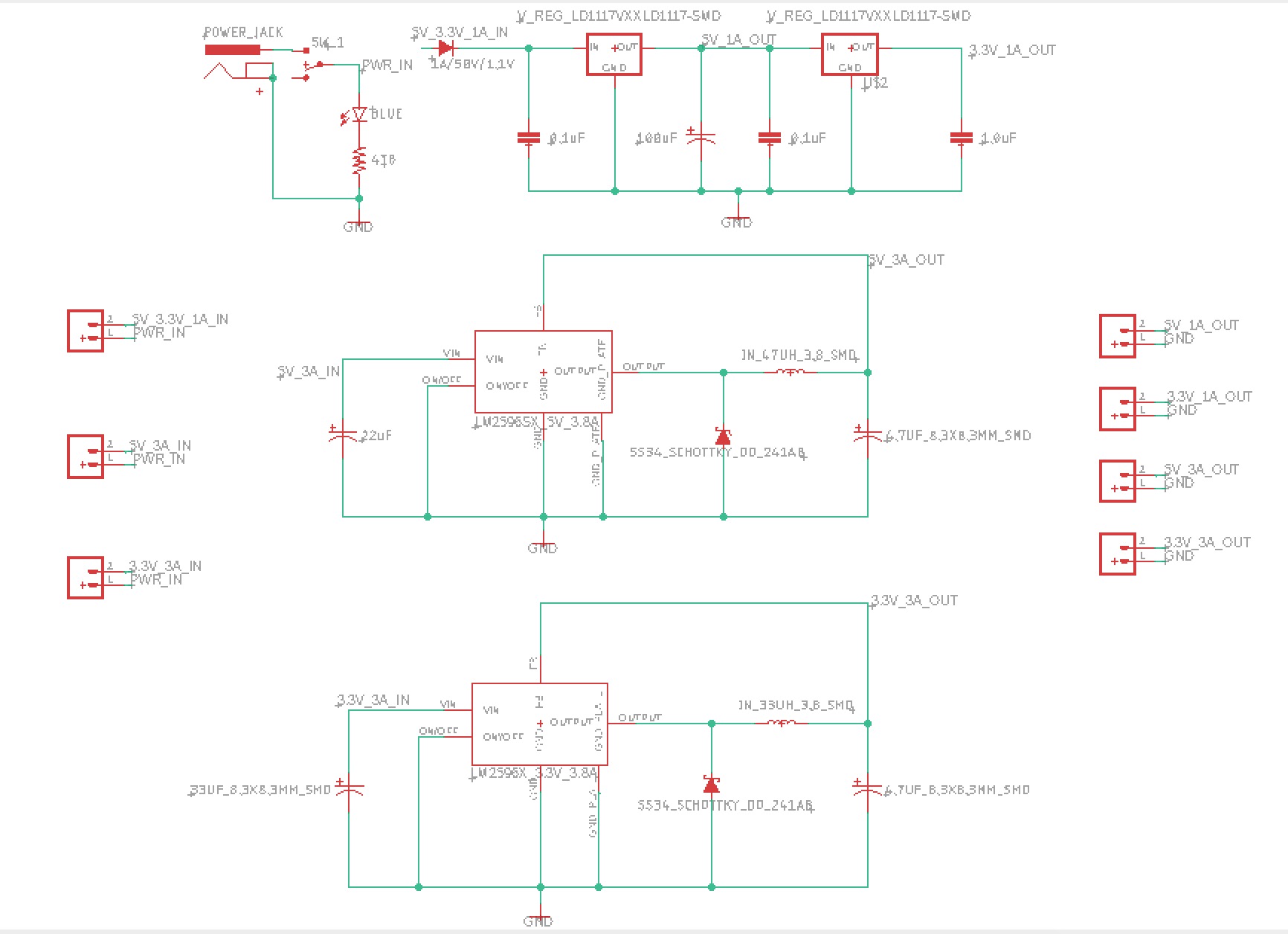
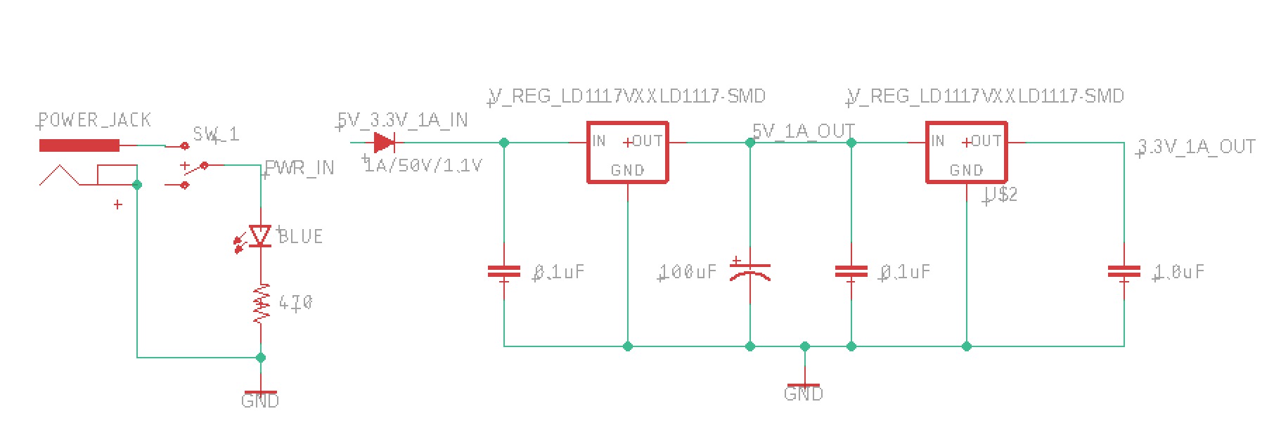
Figure
6: Schematic using SparkFun parts and homemade
switch .
Figure 7: Schematic
using homemade
parts.
Figure
8: Schematic
using homemade
parts.
Figure
9: Final
schematic
layout.

Figure
10: ERC check.
BRD (PCB) Layouts In Eagle
Once the schematic is all
done, the schematic is used to
create the BRD (PCB) view and the
parts can be moved to your
preference.
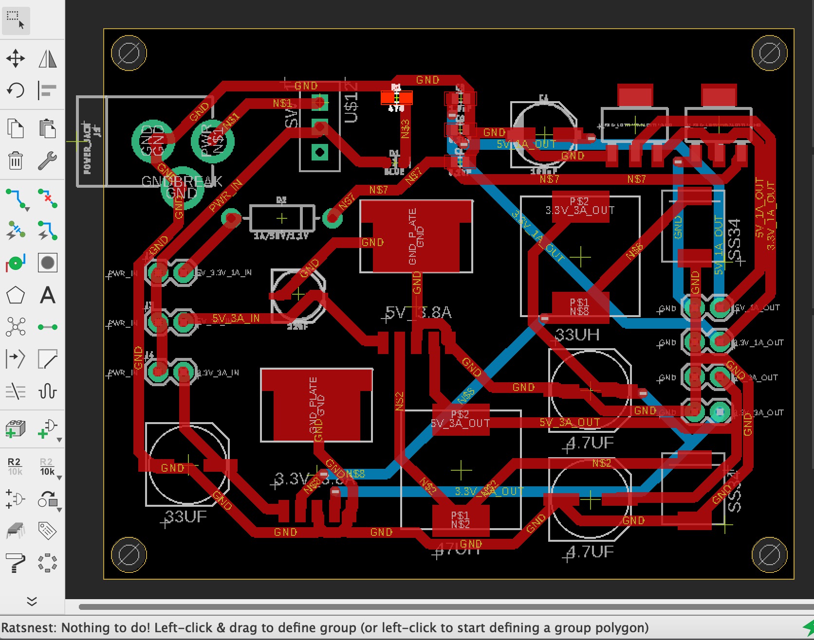
Figure
11: BRD (PCB
Layout) before
routing of
Figure 9.
DRC Check
Once the layout is
configured a Design Rule Check (DRC)
check is needed to be ran to check
if the PCB design abides by the
manufacturing-specific constraints.
Figure
12: BRD (PCB
Layout) with
routing and
DRC check.
Ratsnest Check
After the DRC check is
ran, a Ratsnest check needs to be
ran just to make sure that all the
nest are actually routed.
Figure
13: BRD
(PCB Layout)
with routing
and Ratsnest
check.
Copper Pour For PCB
Once all the checks have
been completed, copper can finally
be poured on the top and bottom of
the PCB.
Figure
14: BRD view
with the
copper poured
on.
PCB View Results
Now the PCB can be prepared for
manufacturing by getting the Gerber Files associated
with your PCB and uploading them to a PCB View to
check to see is all the layers are visible and to your
liking. Finally, if everything checks out the Gerber
Files can be submitted to PCBWay to be fabricated.
Figure
15: PCB
Investigator
showing the
top silkscreen
(tPlace,
tNames) and
top
solderpaste
(tCream).

Figure 16: PCB
Investigator
showing the
top soldermask
(tStop).

Figure 17.
Uploaded
gerber files
to PCBWay.
Fabricated PCB
After a
couple weeks we were able to get the fabricated PCB
boards from PCBWay, which we received 10 boards, as
shown in Figure 18. We were given the parts, which we
had to solder onto the PCB board as shown in Figure
19. Once everything was soldered onto the board, it
was time to test the board to see if it gave the
desired output as shown in Figures 20-24.

Figure 18.
Bare PCB with
no components
on.

Figure 19. PCB
Board with
soldered
parts.

Figure 20. PCB
board powered
on.

Figure 21.
Checking
voltage of 5V
1A output pin.

Figure 22.
Checking
voltage of
3.3V 1A output
pin.

Figure
23. Checking
voltage of 5V
3A output pin.

Figure
24. Checking
voltage of
3.3V 3A output
pin.
Discussion
By using EAGLE it made it
an easy process to design the power
supply module by using custom and
predefined libraries and get it
ready for fabrication. Once all the
components were soldered to the
board, I was able to test to see if
the design was implemented
correctly. After checking my four
output connections I was able to get
5V and 3.3V at 3A and 1A like
expected. There are many useful
things that came from completing
this lab, like getting more
experience using EAGLE and learning
useful techniques on how to
troubleshoot your device. In the
future, I would look for other
software that I could use besides
EAGLE and try to make the design a
more compact.
..........................