ENGR338 Lab 2021 Spring
An 8-bit SAR ADC
Tyrone Bracker
tabrackeryazzie@fortlewis.edu

Final Report: The Successive Approximation Register Analog-to-Digital Converter

Introduction

    Successive Approximation Register (SAR) is a type of Analog-to-Digital Converter (ADC) that is used to return a voltage value as closely possible to an orginal voltage input. The higher the resolution/bits of the SAR ADC, the closer the approximate voltage output is closer to the original voltage input; so a 4-bit SAR can match a 4.5[V] input efficiently
if the Voltage-Reference value is equal to 10[V] since the bits represent 50% of the entire voltage range. Therefore, the bits begin at "1000", equaling 5 in decimal then working towards 4.5[V]. A drawn diagram of the ADC system can be seen below in Figure 1.


Figure 1. Overall Structure of the ADC

The ADC process can be seen in Figure 2 with a total of 5 states because there are N+1 states based on the N number of bits assigned to the SAR. In this example, that N value is 4-bits, therefore 4+1=5 states.


Figure 2. SAR ADC example with Vin=4.5[V] and the final approximate voltage output being 4.375[V]

The maximum amount of voltage our 4-bit SAR ADC can handle is aroud 10[V] since the max bit value is "1111" which is 9.475[V] for our example and based on the 10[V] 'Vref' value. To improve the accuracy we can increase the bits from 8 to 18-bits. For this project I started with a 4-bit SAR ADC to understand the system and worked on creating an 8-bit SAR ADC.
 
Materials and Methods   
    This project began by making sure my NAND-3 Gate schematic was outputting the correct logic with the given technologies. My initial length and width values for the PMOS and NMOS were not the same as the ones in the tutorial so once I saw those I shifted my values. I'm assuming that these values come from the back of Dr. Baker's book because I had way different values and wouldn't of thought to use 500 nanometer for the width of the NMOS. The schematic for my NAND-3 gate can be seen below (Figure 3) along with a simulation (Figure 4) run afterwards to prove the logic was correct.

  
                  Figure 3. NAND3 internal schematic                                                   Figure 4. NAND3 simulation

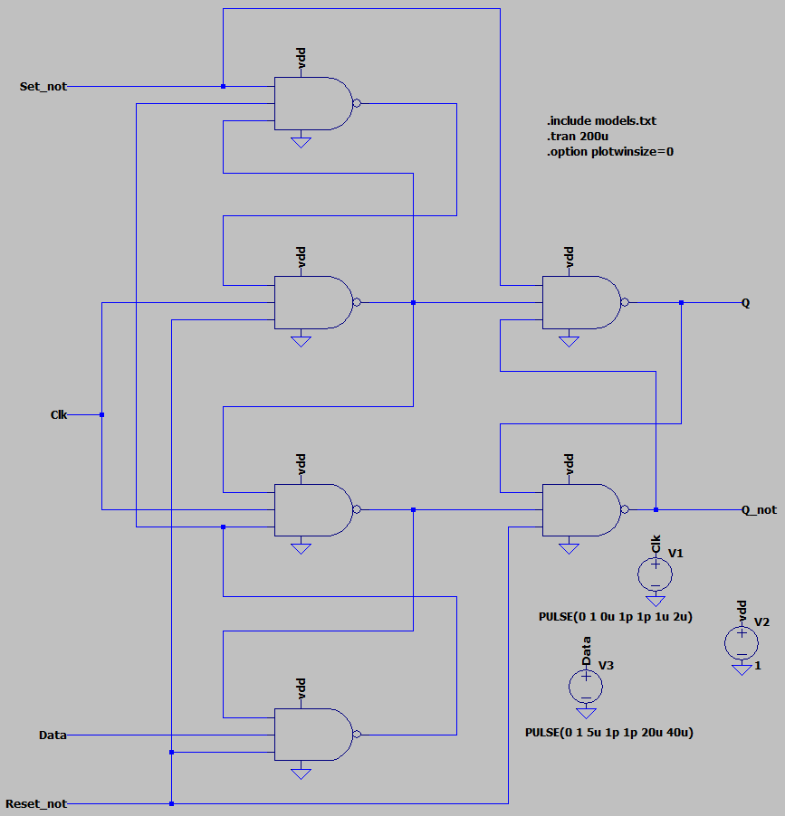
Although Figure 4's 'vout' is slightly noisey, the correct output is displayed when all three inputs (A,B,C) are '1', equalling '0'  for the output and when ever any of the three inputs are '0' the output is always '1'. From here the Texas Instrument D Flip-Flop (TI DFF) was developed using multiple NAND3 gates which was converted into a symbol. The TI DFF schematic was made and run through the same tests as the NAND3 gate before it, by simulating and making sure the logic was correct. The schematic (Figure 5) itself can be seen alongside the waveform (Figure 6) produced from the simulation.

 
            Figure 5. TI DFF simulation schematic                                     Figure 6. TI DFF simulation waveforms

As shown in Figure 6, V(q) and V(q_not) does a decent job at mirroring the V(data) input, albeit with some noticable noise. With the correct logic, the TI DFF was converted into a symbol and used in the next schematic for the 4-bit SAR ADC schematic. The schematic took on a row/column-structure with five TI DFFs on top and bottom. The bottom set acted as a sequencer and the top as a shift register. This structure can be seen in LTSpice in Figure 7.


Figure 7. SAR_ADC schematic

During the simulation I grounded the left over Q_ outputs on the sequencer row which messed up my results. I would later understand that this is because the TI DFF feeds that value back into other NAND3 gates thus zeroing out different outputs. Eventually I did manage to successfully simulate the SAR ADC by leaving those outputs empty. Those results can be seen below.


Figure 8. SAR ADC simulation results

The results read from top V(s3) to bottom V(s0), so the first results are "1000", second is "0100", until the last result "0101". The main focus is that during each rising-edge trigger (dashed-lines), the '1' shifted right from S3 to S0, which means our SAR block can successfully shift the comparators values in the system. To finish this 4-bit design, it was converted into a symbol, simulated, and produced results that mimicked Figure 8's, thus prompting me to move onto the 8-bit SAR ADC design.

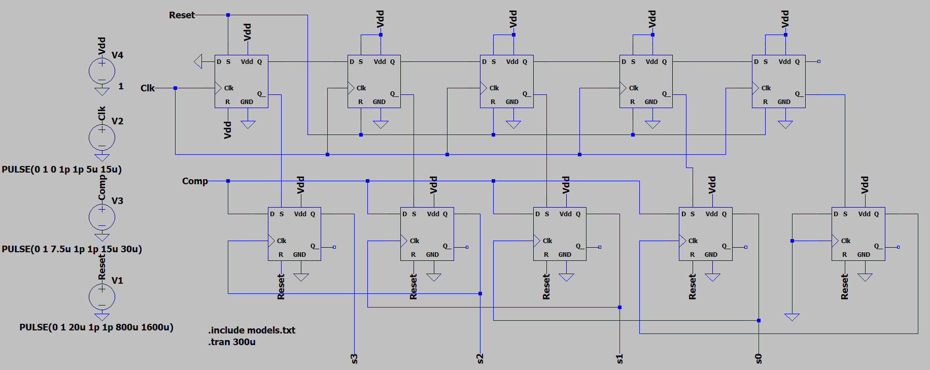
    The 8-bit SAR ADC design was straight-forward to implement because of the pre-established 4-bit design. The first step taken was adding four TI DFFs to the sequencer as well as to the shift register. The same input parameters were kept for the 8-bit SAR simulation and the final schematic can be seen below.


Figure 9. 8-bit SAR ADC schematic

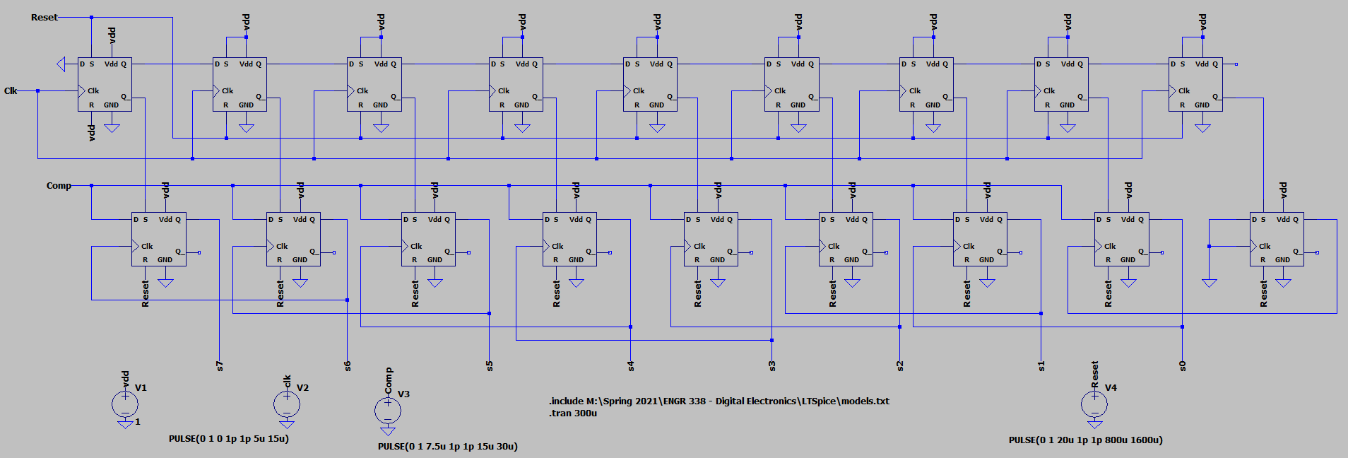
The schematic was ran and produced a cascading structure of 1's in the waveform for outputs S7-S0, proving that the schematic was correctly designed. These results can be seen in Figure 10 with each comparator value displayed alongside an dashed indicator line for the rising-edge triggered clock.


Figure 10. 8-bit SAR ADC waveform results

To finish the 8-bit SAR block project off, a symbol was created out of the schematic for ease-of-use in the future. This was then simulated to make sure everything was correctly implemented into the symbol. The waveform and schematic with the new symbol can be seen in Figure 11.


Figure 11. 8-bit SAR ADC Symbol schematic with waveform to prove the correct logic

Discussion
    I do realize that this project was supposed to be larger in scale with the Sample and Hold, DAC, and other components that make up the entire SAR ADC. A lot was happening at once this semester and with how the school handled spring break and external life taking up my energy... I'm very happy the project was simplified, albeit not the original vision for our final project. I think this was an interesting project and should continue to be implemented into future classes as it combines what we've been learning about throughout the semester and actually seeing it come to fruition. Simple things like length and width, structure of the SAR block, and what the waveforms meant, were what kept me from progressing so once the tutorial was made I knew what I was supposed to be looking for. With that, I'm glad we were able to still get the SAR block done and wish the future students who take on this project good luck.