| Quantity | Component |
| 1 | Accelerometer |
| 2 |
NEMA17 Stepper Motor |
| 2 | A4988 Stepper Motor Drivers |
| 1 | Arduino Uno |
| 1 | Breadboard |
| 1 | 100uF capacitor |
| 2 |
Wheels |
| 2 |
3D printed Wheel adapters |
| 2 |
3D printed board brackets |
| 2 |
3D printed Motor holder brackets |
| Many |
Jumper Wires |
| 4 |
Metal Rods |
| 2 |
Boards for body of car |
| 16 | Nuts |
| 1 | Open-Smart 2.4 GHz transceivers |





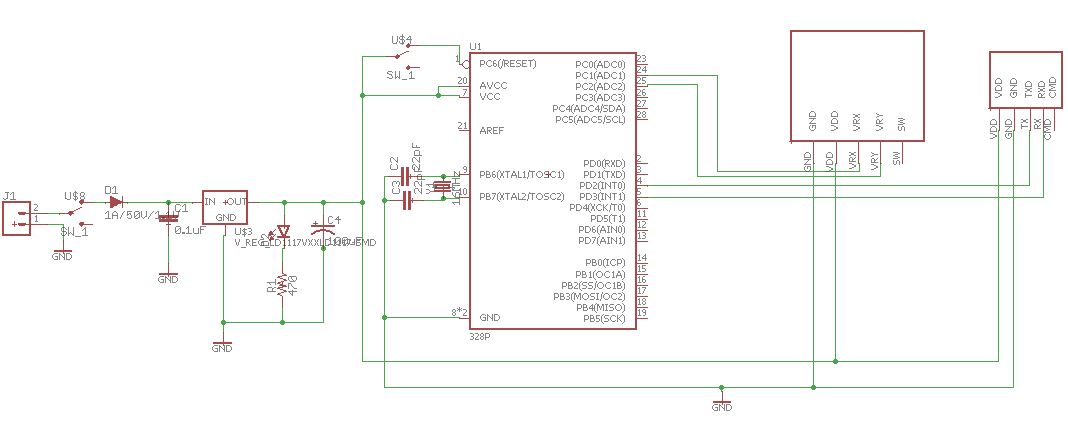
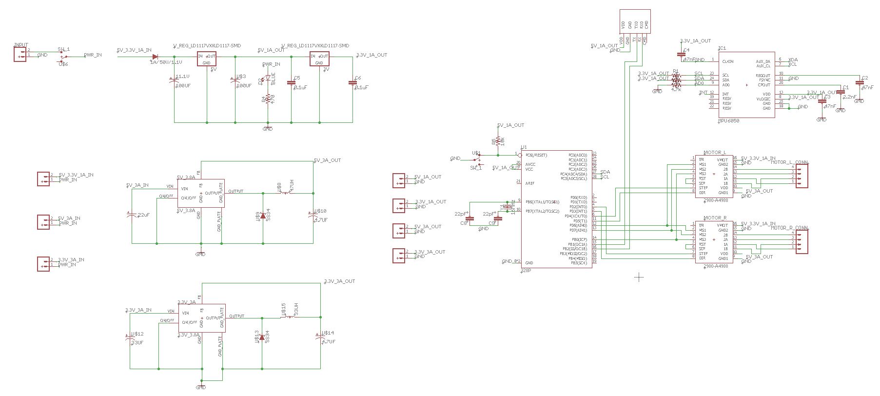
2. Discussion
This project was very interesting and I gained a lot of knowledge and experience. Future
work would be to implement the car PCB as well as use the joystick. This
project was very interesting. Bringing in the knowledge that we learned throughout
the semester to a real world problem allowed for a better understanding.