ENGR 351 2023 Spring
Pulse Oximeter
Name:
Seth VanMatre
Email: sgvanmatre@fortlewis.edu

Pulse Oximeter

Task 1:

Task1Serial.PNG
Figure 1: Red and IR lights in serial monitor.

Plot.PNG
Figure 1.1: Red and IR reading in serial plotter.

BPM.PNG
Figure 1.2: Measure heart rate (BPM).

SPO2.PNG
Figure 1.3: Measuring Oxygen Saturation (SPO2).

Task 2:


Task 3:

WaveFormPulseOx.jpg
Figure 3: BPM wave form incorperated with the BPM and SPO2 measurments.

Task 4:

Fort Lewis College Technology Workshop

Flyer.png
Figure 4: Flyer for the workshop.



Conducted: April 15 - April 16 from 9:30am - 3:30pm.
Students will participate in building various circuits from first understanding how to blink a led light to a more intrecate circuit. The final product of this workshop is to build up to the student creatign their own pulse oximeter. The students may take home their own pulse oximeter.

BOM:
The cost of materials for each students can be seen below in Fig 4.1. In order to make the kit less expensive I ordered in bulk for 10 students to participate instead of just 1 student. The cost per student is going to be $60. The profit from 20 students participating is $892.83.

10PersonCost.png
Figure 4.1: Bill of materials for 10 students participating.

20PersonCost.png
Figure 4.2: Bill of materials for 20 students participating.


Payment Method:
VEMO.png

Task 5:

Alligator.jpg
Figure 5: 3D printed alligator.

3D design of alligator

PCB Results
Schematic.png
Figure 6: PCB schematic.

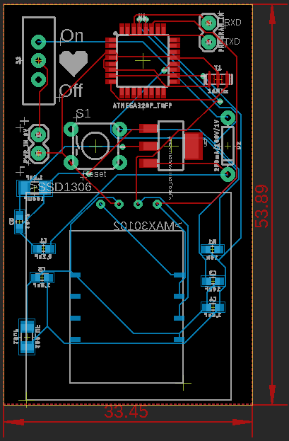
Layout.png
Figure 6.1: PCB layout.

TopPCB.jpg
Figure 6.2: Top of soldered PCB.

BackPCB.jpg
Figure 6.3: Back of soldered PCB

PCBTop.jpg
Figure 6.4: PCB inside housing front.

PCBSide.jpg
Figure 6.5: PCB side view.

PCBMiddle.jpg
Figure 6.6: Inside the housing where the MAX310 can be seen.

FingerPCB.jpg
Figure 6.7: PCB on a finger.

TopFixed.jpg
Figure 6.8: PCB fixed top.

BottomFixed.jpg
Figure 6.9: PCB fixed bottom


I had to go back through and wire around a couple of different things together but besides that it works well.