ENGR338 Digital Electronics 2021 Spring
Lab 8 - Design a MUX and a High-Speed Full Adder
Name: Ryan Jeanes

Email: rejeanes@fortlewis.edu

Designing a MUX and a High-Speed Full Adder
Introduction

Using a transmission gate is a much more efficient way to design a 2-to-1 MUX as it only uses 4 CMOS transistors to do the same job that 12 CMOS transistors a 2-to-1 MUX using NAND gates uses. In the same vein, the Full Adder can be greatly improved using AOI logic instead of using multiple XOR, NAND, and NOR gates with inverters. This is an important improvement to these circuits as the more logic gates you have, the larger time delay you have. On top of that, these new designs use significantly less space than their predecessors, which saves a lot in production costs. In this lab, we show this by designing a 2-to-1 MUX using a transmission gate and designing a high-speed full adder.

Methods

We used ElectricVLSI to design the schematics, icons, and layouts of the 2-to-1 MUX and high-speed full adder, verifying logic for both. We then built 8-bit versions of these and verified those, as well.

Results

All the schematics and layouts passed DRC and NCC checks. For the 8-bit schematics buses weren't connected like shown in the lab examples, but ElectricVLSI seems to treat the basic arcs as buses when the exports are labeled as such. They still simulated properly, and passed DRC/NCC checks.



2to1MUXLay
Figure 1 - Schematic of the 2-to-1 MUX

MuxLay
Figure 2 - Layout of the 2-to-1 MUX

MUXSIM
Figure 3 - 2-to-1 MUX simulation.

8bitMUX
Figure 4  - Schematic of 8-bit MUX. Despite ElectricVLSI forcing me to use wires instead of buses, this schematic still works as expected.

8bitMUXLayout
Figure 5 - Layout of the 8-bit 2-to-1 MUX

MUXsim
Figure 6 - Simulation results for the 8-bit 2-to-1 MUX

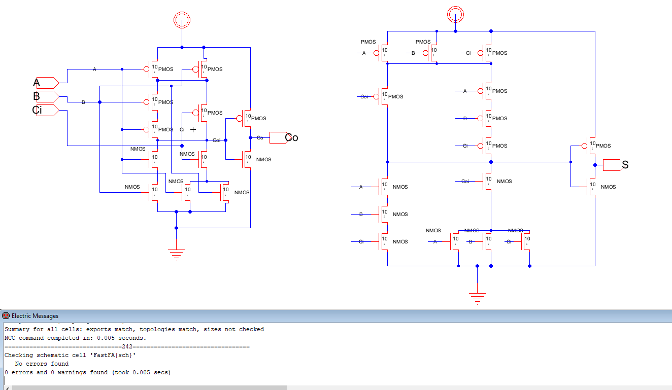
FastFAsch
Figure 7 - Schematic of High-Speed Full Adder

FALay
Figure 8 - Layout of the High-Speed Full Adder

High Speed FA
Figure 9  - Simulation of High-Speed Full Adder

8bitFA
Figure 10 - Schematic of 8-bit High-Speed Full Adder

FALay
Figure 11 -  Layout of the 8-bit High-Speed Full Adder. It was too large to get a really clear snapshot of it, but DRC and NCC checks passed.

Fastsim1
Figure 12 - First simulation of 8-bit High-Speed Full Adder

FAsim2
Figure 13 - Second simulation of 8-bit High-Speed Full Adder

FAsim3
Figure 14 - Third simulation of the High-Speed Full Adder


Discussion

As before, the use of buses in the schematics simplified them significantly and made the implementation of the 8-bit versions of MUXs and high-speed FAs much faster. As before, in the 8-bit schematic ElectricVLSI won't let me use buses like shown in the lab examples; however, the simulations show they work, regardless. I'm assuming it's a difference in versions, maybe. The 8-bit high-speed FA is quite large, and considering it is significantly smaller than a traditional FA I would image an 8-bit traditional FA would not only be massive, but have significant time delay.