ENGR338 Digital Electronics 2021 Spring
Lab 6 - Building a NAND, NOR, XOR, and Full Adder
Name: Ryan Jeanes

Email: rejeanes@fortlewis.edu

Building a NAND, NOR, XOR, and Full Adder
Introduction

Full adders are central to most digital circuits that perform addition or subtraction operations. It is an extension of the half adder because it has a third input for a carry-in bit, and is comprised of 2 XOR gates, 2 NAND gates, a NOR gate, and 3 inverters to get the sum and carry bit outputs.

Methods

We used ElectricVLSI to create schematics, icons, and layouts for the NAND, NOR, and XOR gates and the schematic, icon, and layout for the full adder. DRC, ERC, and NCC checks were run on all designs to ensure topologies match.

Results

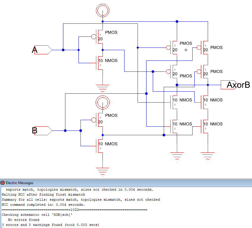
All designs were made and passed DRC and well checks. The XOR gate fails the NCC check, since for some reason the check can't match the PMOS transitors in the layout to the PMOS transistors in the schematic. So while the Full Adder passes DRC and ERC checks, since the XOR doesn't pass the NCC check neither does the Full Adder. I also couldn't for the life of me figure out how to get the XOR/NOR gate shapes when making the icon in ElectricVLSI, so they are currently labeled boxes.
NANDsch
Figure 1 - Schematic of the NAND gate.

NANDlay
Figure 2 - Layout of the NAND gate.

NANDsim
Figure 3 - Simulation of the NAND gate driving a 100fF capacitor

NORsch
Figure 4 - Schematic of the NOR gate

NORlay
Figure 5 - Layout of the NOR gate

XORsch
Figure 6 - Schematic of the XOR gate.

XORlay
Figure 7 - Layout of the XOR gate. Passes the DRC as shown, but fails the NCC check.

FAsch
Figure 8 - Schematic of the full adder. The XOR and NOR gates are labeled boxes instead of their appropriate symbols.

FAlay
Figure 9 -  Full Adder layout.


Discussion
For the most part, the designs were made without too much hassle. There are a few problems overall. First, I couldn't figure out how you're supposed to be able to free-draw in ElectricVLSI. Secondly, while the XOR gate passes the DRC check, it fails the NCC check. For some reason the NCC checker is not able to recognize the PMOS transistors in the schematic as the PMOS transistors in the layout. These were remade, rewired, and set as spice models(again), but the NCC check is still failing for some reason. The NCC check passes for all other designs, however. In the Full Adder schematic, the two XOR segments are slightly different with the A and B PMOS gate connections as for some reason the DRC check failed on one but not the other only when the vdd wells were connected. The DRC check and well check passes on the Full Adder after the fix. Because the XOR gate fails the NCC check, the Full Adder fails the NCC check because of the problems with the PMOS transistors that I have not been able to solve.