ESP8266 Report

Jesse Duran
Fall 2020
CE 351

Introduction:

The goal of this project was to learn how to interface with an ESP8266 wifi module, understand communication protocals, prototype a commercial product, and use the ssd1305 and DS18B20.

Tasks:



Task 1.1 Displaying sample code.


Task 1.2 Printing temperature data to serial monitor.




Task 1.3 Displaying temperature data on OLED.




Task 2. LED blinking with interrupt


Task 3. Master-Slave connection implemented with ESP8266 sending temperature data to thingspeak


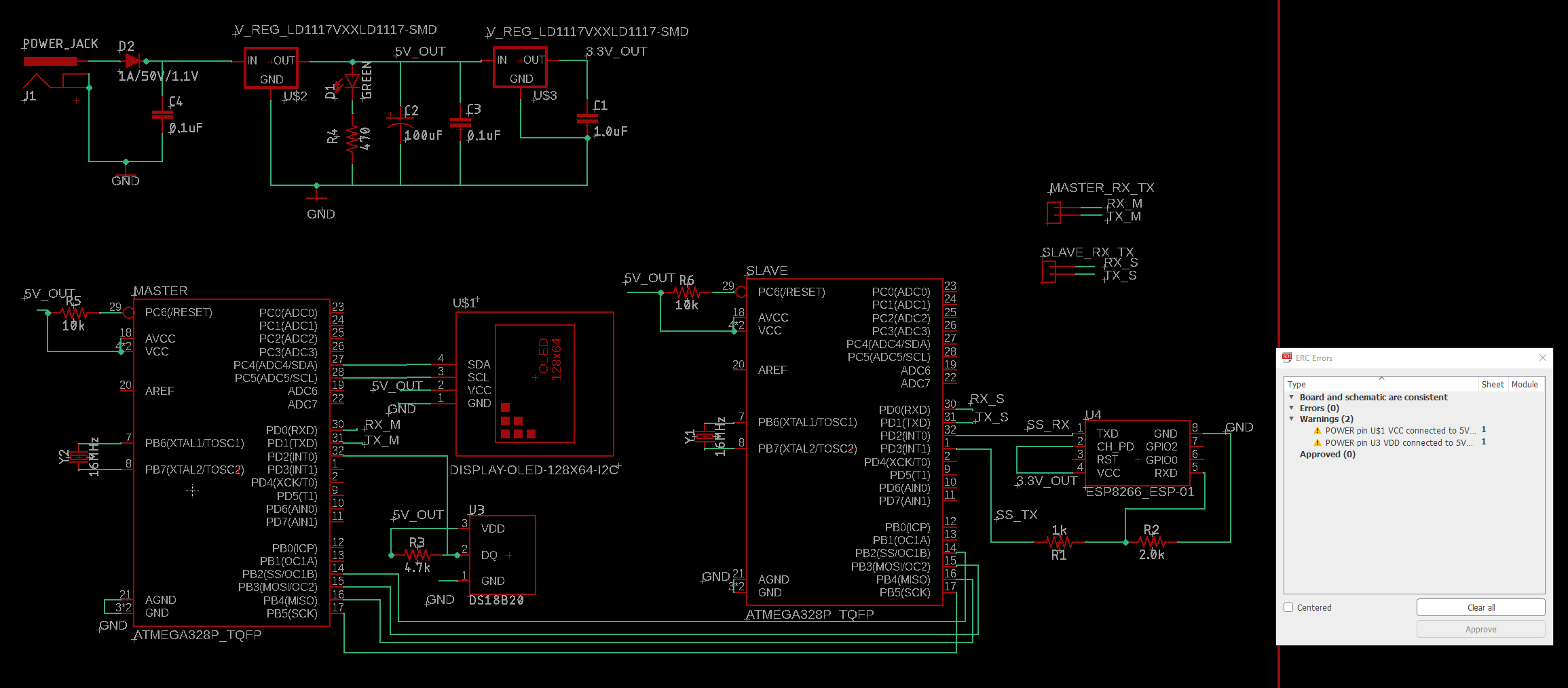
Task 4. Schematic design of IOT temperature sensor. Surface mount ATMegas were used.


Unrouted Layout


Final PCB, DRC clean.


Discussion:


This project taught many valuable skills. Communication protocals was very good to know, it allowed me to understand wiring connections and more about the devices we are using.
For the PCB, the barebones microcontroller I was excited to learn how to impliment. This opens many doors for creating practical applications that can be used without a dedicted arduino.
Sending data to ThingSpeak is valuable for learning how to make use of data remotely.
Unfortunatly, I was unable to impliment the AP and password change using pushbuttons. The interrupt implimentation was not ideal for user input as it halts the program for too long. For future testing I would create a function that would be called in the main loop instead.
Overall this project shored up knowlege I missed in Junior Design and taught practical design skills.