ESP32 WIFI-BT-BLE MCU MODULE

Humberto Arredondo Perez
CE 351 - Fall 2020
harredondoperez@fortlewis.edu

Introduction
In this class we developed a device to transmit data through wifi signal and used a sd card to save that data. For this project we used data from an accelerometer module using . To achive this goal, we used and followed a tutorial provided by Dr. Li. We used 2 arduinos nano, a wifi module, I2C communication protocol. Data was obtained, sent and save in real time.

Methods and Materials
First, we paired up the ESP32 MCU module using a simple code in Arduino IDE to the arduino using I made by Adafruit in Figure 1.
C communication protocol.



Figure 1. The MCU module paired up for testing.


Then, we connected an accelerometer and use come code to display the data in the serial monitor of arduino ide.(Figure 2).



Figure 2. Accelerometer and ESP32 paired up.

After we generated some type of data display and we noticed that is was not that accurated. we proceeded to debug the code until we get it right. Here is how it came out (Figure3).




Figure 3. Connections and display results in the serial monitor.


Now, we conected the sd reader module to the esp32 and test the connection showing in Figure 4.



Figure 4. ESP32 and sd reader.

Now, using this sd card we generate some data from the accelerometer, transmeter to tha ESP32 and sent to the sd card to be seved. then we uploaded manually to a pc to generate a plot using Pyton in Figure 5.


Fugure 5. Plot that represent the acceretions in 3 axxis.


We repeated the previous task now using bluetooth and 2 ESP32 modules, using master-slave connections and I2C protocol. We basicly repeated the previous task (see Figure 6).


 
Figure 6. Data plot in PytonCode from the ESP32's master-slave relation.

  
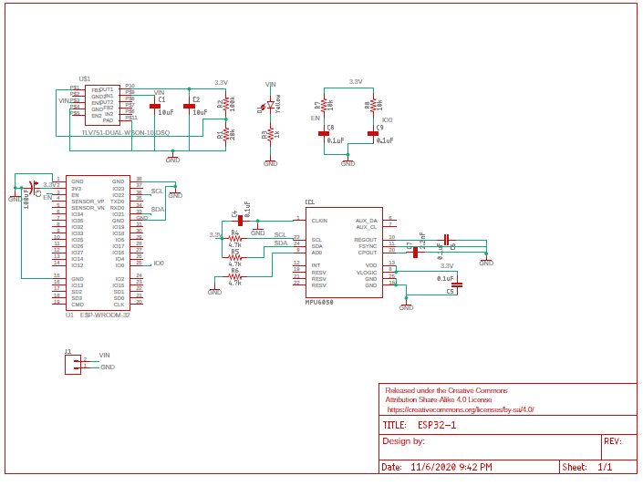
Once we got all working its time for a PCB disign.

Schematic


Layout; we install vias conected to gnd to help desipate the heat.



Silkscreen; check that all the parts that need to be solder are uncover specialy those that we created in the library.



Discussion
This lab was fun and challenging. The more we use Eagle that more issues we found. These isuess became to me more skills to use this program. we learned some tricks on finding a library for components so we can save time when developing the schematic.