CE 351 Spring 2022
Homework 7
Name: David Lee

Email: djlee1@fortlewis.edu

ATMega 328 Advanced Applications

Introduction:
To be able to interface an MCU with an ESP8266 Module, transfer sensor data to a display on thinkspeak, prototype commercial product using MCUs and
be able to interface your arduino NANO with the DS18B20 temperature sensor and the SSD 1306 OLED display.

Materials and Methods:
Using Arduino NANO, SSD1306, Dallas DS18B20


Results:

Task 1.1: Display a series of Letters on the SSD1306 Display using the NANO


Figure 1: Shows wanted text on the OLED Display

Task 1.2: Read the Temperature Data from DS18B20 using the NANO to the Arduino Serial Print out


Figure 2: Shows video of the Sensor Outputs

Task 1.3: Read the Temperature Data from DS18B20 using the NANO to the SSD1306 Display


Figure 3: Shows video of the Display changing with the temperature change

Task 2: Use an ISR while displaying on SSD1306


Figure 4: Shows the ISR Functioning becuase the LED is blinking while the Temperautre is changing

Task 3: Use the ESP8266 to upload Temperature data to ThingSpeak from the NANOs and DS1820


Figure 5: Shows the ThingSpeak website changing data values based on the temperature data from the DS1820

Task 4: Use push buttons to allow the user to cycle through a menu and change text inputs


Figure 5: Shows the push buttons being able to change the menu on the OLED display


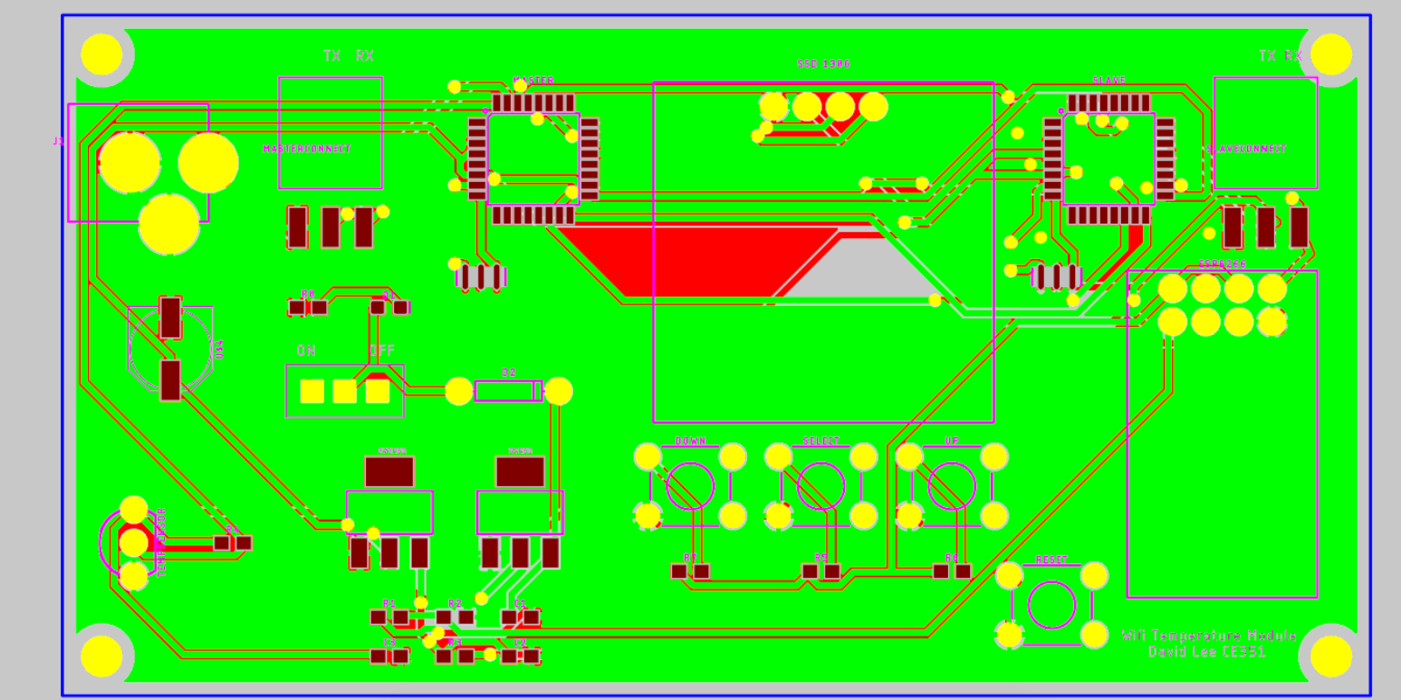
Task 5: Create a PCB Design to be able to have all the componets mount to

Figure 6: Shows the Schematic of the PCB


Figure 7: Shows the Board Layout of the PCB


Figure 8: Shows the PCB from an online PCB Viewer

Discussion:
    This extended assignment was really fun and important to complete. It allowed me to get the entire picture of protoyping with the breadboards and Ardiuno boards to then being able to create a stand allone temperature display that will have real world use. It allowed me to learn more about how microcontrollers can work together to do multiple different functions, when it can;t all be done by an individual chip. This assignment also help me reinforce my PCB design skills and change things that I learned from making my first PCB. This assignment was able to be successfully completed and I gain a lot of knowlegde in doing so.