esp32

Calvin Reese

cjreese@fortlewis.edu

4/22/2022

Introduction

In this homework, We worked with using ESP32 to read accelerometer readings and brodcast it over bluetooth./p>

Materials and Methods

The tutorial to these examples are found:

Here

Results

Task 1: Upload to ESP32

Task 2: Read Accelerometer

Task 3: Display Temp Data on OLED and ThingSpeak

Task 4: Add a menu screen to adjust the AP/Password

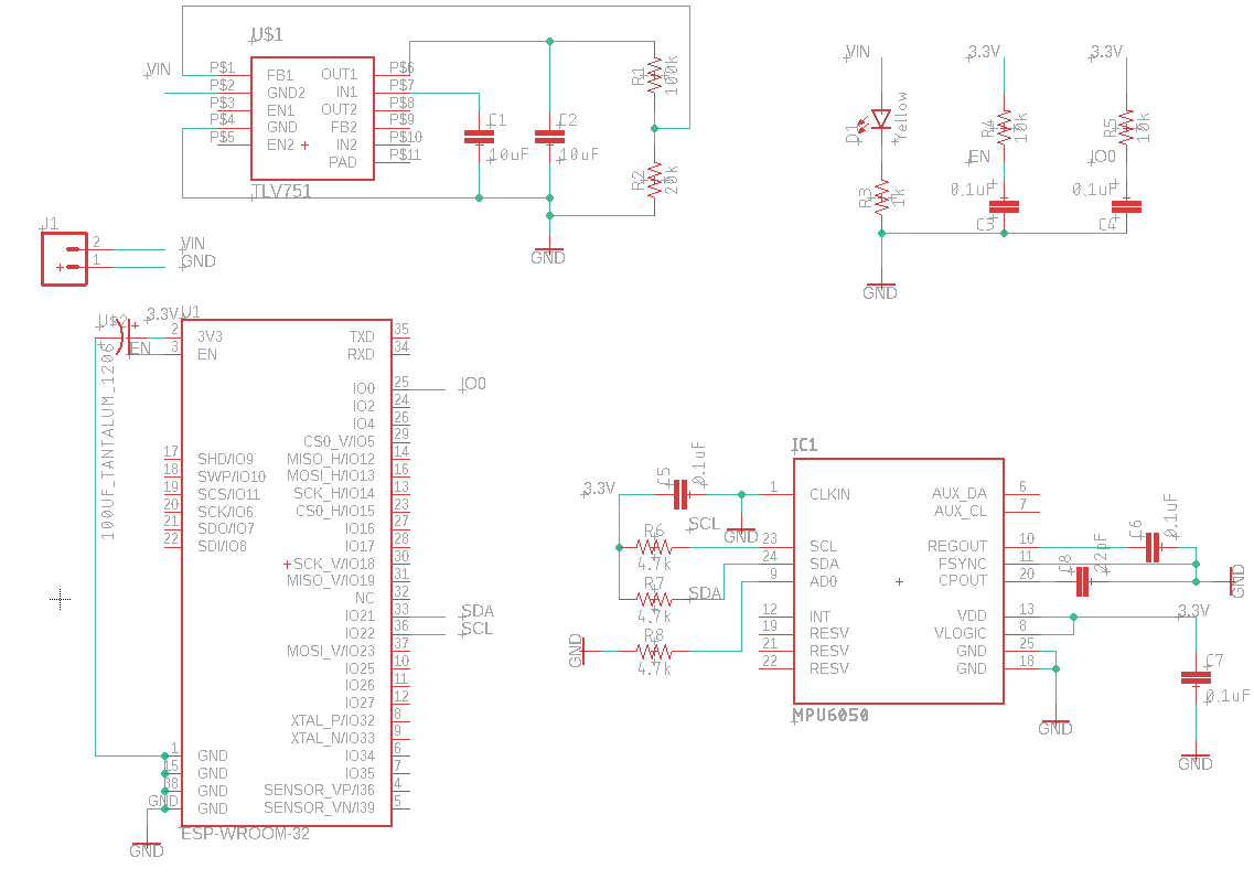
Task 5: Create a PCB Board of the Project

Task 6: Display Temp Data

Code:

Task 7: Connect ESP32 Via Bluetooth

Task 8: Send Data to SD Card Via Bluetooth

Task 9: Clean up code

Slave Code:

Master Code:

Task 10: Make the PCB

Gerber Zip File Download

Discussion

This HW was pretty fun although I did get a little stuck getting the ESP32s to communicate. After a little research, I had it worked out. Will probably be using this in the near future to help manage my workplace.